2021年3月4日,財政部、海關總署、稅務總局聯合印發《關于海南自由貿易港自用生產設備“零關稅”政策的通知》,標志著《海南自由貿易港建設總體方案》中提出的“對企業進口自用的生產設備,實行‘零關稅’負面清單管理”政策正式落地。
海關總署公告2021年第23號(關于發布《海南自由貿易港自用生產設備“零關稅”政策海關實施辦法(試行)》的公告)
為貫徹落實《海南自由貿易港建設總體方案》,根據《財政部 海關總署 稅務總局關于海南自由貿易港自用生產設備“零關稅”政策的通知》(財關稅〔2021〕7號),特制定《海南自由貿易港自用生產設備“零關稅”政策海關實施辦法(試行)》(見附件),現予發布。
特此公告。
附件:海南自由貿易港自用生產設備“零關稅”政策海關實施辦法(試行).doc
海關總署
2021年3月4日
自用生產設備具體指什么?
生產設備是指:基礎設施建設、加工制造、研發設計、檢測維修、物流倉儲、醫療服務、文體旅游等生產經營活動所需的設備,包括《中華人民共和國進出口稅則》第八十四、八十五和九十章中除家用電器及設備零件、部件、附件、元器件外的其他商品。
企業進口自用的生產設備“零關稅”政策是指:全島封關運作前,對海南自由貿易港注冊登記并具有獨立法人資格的企業進口自用的生產設備,除法律法規和相關規定明確不予免稅、國家規定禁止進口的商品,以及本通知所附《海南自由貿易港“零關稅”自用生產設備負面清單》所列設備外,免征關稅、進口環節增值稅和消費稅。
以主題公園進口游樂設備為例:若一家落戶海南的大型主題公園從國外進口售價1億元的游樂設備,可以節省1300萬元稅費。
海南自貿港自用生產設備“零關稅”政策特點:
一是負面清單種類極少。不予免稅的企業進口自用生產設備(負面清單)僅包括國家規定禁止進口的貨物(設備)和附件中10類不予免稅的商品。
二是對清單實行動態管理。清單內容由財政部、海關總署、稅務總局會同相關部門,根據海南自由貿易港實際需要和監管條件進行動態調整。
三是政策受益面廣。自用生產設備“零關稅”政策的出臺,將進一步降低海南自貿港企業稅負水平,吸引更多國內外優質企業前往海南自貿港發展。自用生產設備“零關稅”政策受益面不僅包括加工制造業,還將研發設計、檢測維修等生產性服務業,以及醫療健康、文體旅游等海南自貿港具有優勢的服務業納入其中,將有力地支持旅游業、現代服務業和高新技術產業發展。
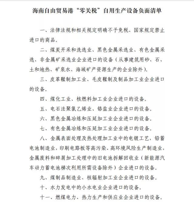
此外,財政部4日對外發布一份負面清單,列出11類不適用海南自由貿易港“零關稅”政策的自用生產設備。清單所列設備大多涉及煤炭開采、燃煤電力、煤化工業、有色金屬采選等領域。
【11類設備不適用】

這份負面清單為財政部、海關總署、國家稅務總局聯合發布的通知附件內容。通知指出,此處所稱生產設備,是指基礎設施建設、加工制造、研發設計、檢測維修、物流倉儲、醫療服務、文體旅游等生產經營活動所需的設備,包括《中華人民共和國進出口稅則》第八十四、八十五和九十章中除家用電器及設備零件、部件、附件、元器件外的其他商品。
因企業破產等原因,確需轉讓的,轉讓前應征得海關同意并辦理相關手續。其中,轉讓給不符合政策規定條件主體的,還應按規定補繳進口相關稅款。轉讓“零關稅”生產設備,照章征收國內環節增值稅、消費稅。




粵公網安備 44030302001732號